東北地理所在大豆孢囊線蟲致病機理研究方面取得重要進展
大豆孢囊線蟲 (Soybean cyst nematode, SCN; Heteroderaglycines)是引起大豆減產最嚴重的病害之一。合理種植抗病大豆品種是當前世界范圍內防治SCN最安全有效的手段。但是長期種植單一抗性品種致使SCN新的毒性生理小種出現,導致原有抗性喪失。因此,解析SCN逃避寄主免疫防御的致病機制對抗病遺傳育種具有重要的理論和實踐意義。
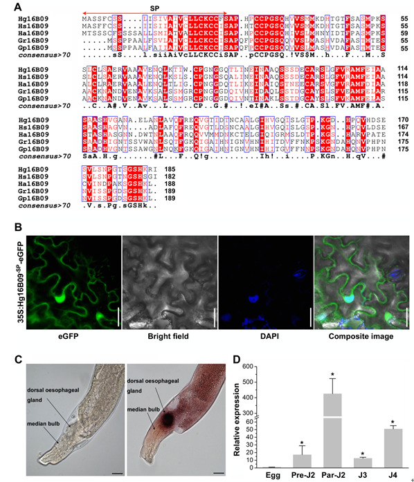
效應蛋白是一類由線蟲食道腺、頭感器、尾感器和表皮等組織分泌到寄主細胞的蛋白或肽類小分子化合物。在與寄主互作過程中,植物寄生線蟲利用口針刺穿植物細胞壁,并將效應蛋白經口針注入到植物細胞中幫助其抑制或逃避寄主免疫反應并建立取食位點。因此,在分子層面深入解析SCN食道腺效應蛋白的毒性機制對于認識線蟲致病機理、品種抗性喪失、針對性地開發新抗病資源尤為重要。東北地理所農田有害生物控制學科組研究團隊從SCN中克隆到一個效應蛋白基因Hg16B09, 發育表達模式分析及原位雜交結果顯示Hg16B09是一個與SCN寄生相關的食道腺分泌型效應蛋白;亞細胞定位分析表明Hg16B09主要分布在植物細胞胞質和細胞核中(圖A-D)。通過體外RNAi抑制Hg16B09表達后未對線蟲的早期侵染產生影響,而寄主介導RNAi干擾Hg16B09表達后則導致線蟲的繁殖能力顯著降低;大豆轉基因發根異源過表達Hg16B09后則表現出對線蟲敏感性增加。此外,Hg16B09也能夠抑制免疫激發子flg22誘導的PTI反應。以上實驗結果表明,Hg16B09是一個由SCN食道腺分泌的重要毒性效應子蛋白,通過與寄主內靶向蛋白相互作用抑制植物的基礎免疫防御反應,進而幫助線蟲完成寄生生活。該研究結果將有助于深入理解SCN致病和植物免疫應答的機理,為針對性開發新抗病靶標以及探索新的SCN防治策略提供理論基礎。
該研究發表在國際植物期刊Plant Science上,胡巖峰助理研究員和尤佳博士為本論文的共同第一作者,王從麗研究員為通訊作者。該成果得到了國家自然科學基金(31601617, 31471749)、東北地理所優秀青年人才基金及黑龍江省自然科學重點基金的支持(ZD2017006)。

A.Hg16B09序列同源性分析;B. Hg16B09的亞細胞定位;C.Hg16B09組織表達特異性;D. Hg16B09在線蟲不同發育階段表達特征
文章信息:
Yanfeng Hu#, Jia You#, Chunjie Li, Fengjuan Pan, CongliWang*. TheHeteroderaglycineseffector Hg16B09 is required for nematode parasitism and suppresses plant defense response. Plant Science, 2019.doi.org/10.1016/j.plantsci.2019.110271.
附件下載:
吉公網安備22017302000214號