東北地理所在大豆高蛋白主要控制基因POWR1的鑒定和分析取得新進展
大豆(Glycine max)是富含植物油(20%)和蛋白(40%)的糧飼作物,在我國糧食供給、食品工業和禽畜飼料中處于重要地位。豆油在我國占植物油食用消費的50%左右,豆粕在飼料蛋白中的占比達80%。大豆蛋白包含8種人體必須氨基酸,是優質的植物蛋白,在膳食中可以部分代替動物蛋白。高蛋白育種一直是大豆育種的一個重要內容。但是,大豆蛋白質的遺傳改良十分緩慢,主要因為大豆蛋白質和油脂的極顯著的負相關關系。近些年以產量為目標的大豆育種帶動了油脂含量的不斷提升,但是蛋白質含量總體上有下降趨勢,這為培育高蛋白或蛋油平衡的優質大豆帶來很大挑戰。
近日,美國農業部(USDA-ARS)和Donald Danforth Plant Science Center的Yong-Qiang Charles An(安永強)團隊在大豆高蛋白主要控制基因的鑒定和分析取得研究成果,以“POWR1 is a domestication gene pleiotropically regulating seed quality and yield in soybean”為題發表在國際權威SCI期刊Nature Communications(IF:14.919)上。Dr. An實驗室的博士后Dr. Goettel是論文第一作者,東北地理所大豆遺傳與分子改良學科組張恒友博士為論文共同第一作者。Dr. An為論文通訊作者。
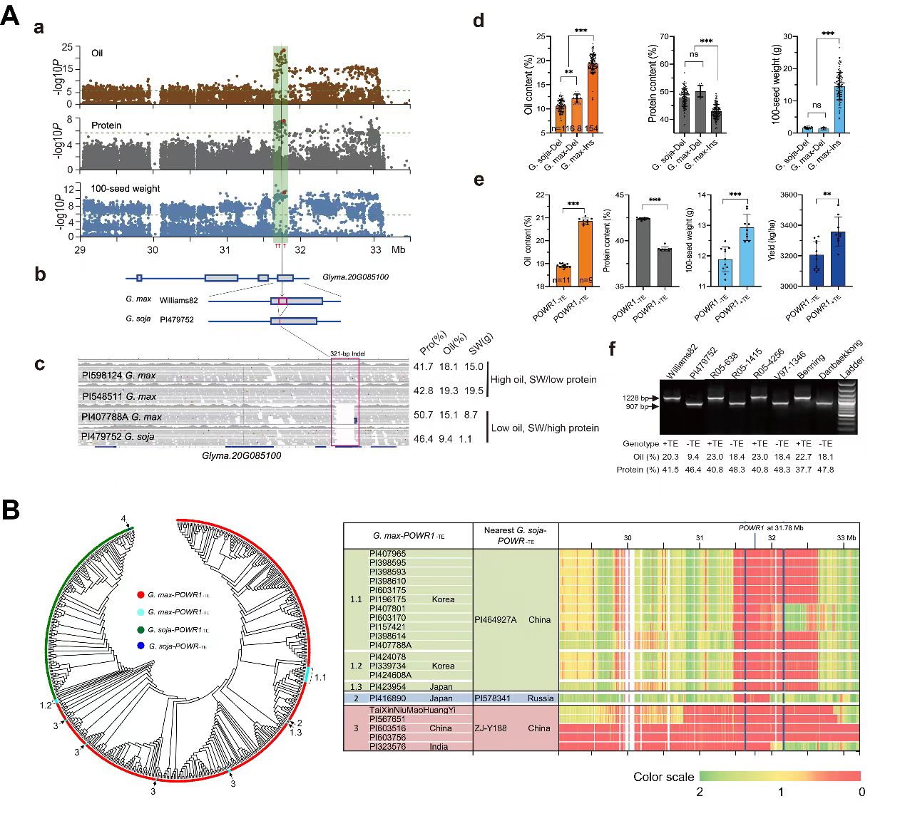
本研究利用經典連鎖QTL分析結合基因組測序數據聯合分析,鑒定到位于20號染色體的一個主效QTL cqPro-20。該QTL自1992年首次鑒定,在不同遺傳背景中被鑒定到,但基因不清楚,發掘其控制基因一直是大豆蛋白研究的主要內容。研究發現一個編碼CCT結構域的基因POWR1(Protein, Oil, Weight Regulator 1)控制cqPro-20,一個321-bp轉座子在CCT結構域的插入/缺失是該位點引起蛋白和油脂變異的主因(圖1A)。通過群體基因組學、近等基因系和大豆遺傳轉化研究證實POWR1調控蛋白質和油份含量,同時影響粒重和田間產量;突變和野生型分別控制高油和高蛋白表型,從遺傳上解釋了部分蛋-油負相關遺傳基礎。研究也表明POWR1是大豆馴化的重要基因之一,高油基因型受到強烈選擇,推斷對高油基因型的強烈選擇主要是由于對大籽粒的優先選擇而導致。高蛋白基因型在栽培大豆中含量很少且主要分布在亞洲,并且在POWR1位點有明顯的基因導入痕跡(圖1B),推測與本地高蛋白育種需求有關,符合亞洲自古都是大豆蛋白主要消費地的認識。這項研究為闡明大豆蛋白質和油份的分子調控機制以及高蛋白的精準分子育種帶來了機遇。

圖1 POWR1的鑒定(A)和該位點的基因導入分析(B)。
論文信息:
Wolfgang Goettel#, Hengyou Zhang#, Ying Li, Zhenzhen Qiao, He Jiang, Dianyun Hou, Qijian Song, Vincent R. Pantalone, Bao-Hua Song, Deyue Yu, Yong-qiang Charles An*. POWR1is a Key Domestication Gene Pleiotropically Regulating Seed Quality and Yield in Soybean. Nature Communications, 2022, 3051.
https://www.nature.com/articles/s41467-022-30314-7
附件下載:
吉公網安備22017302000214號