東北地理所在利用基因編輯技術靶向miRNA基因改良大豆抗病性方面取得重要進展
大豆(Glycine max)作為全球重要的糧食與經濟作物,其田間生產經常遭受多種病害的侵襲,導致嚴重產量損失。培育廣譜抗病品種已成為當前大豆病害綠色防控中最為經濟有效的策略。然而,傳統育種難以兼顧抗病性與產量協同提升。microRNA(miRNA)作為植物基因表達調控的核心分子,通過介導靶基因沉默及phasiRNA生成,在生長發育與抗病應答中發揮關鍵作用。其中,miR2118家族作為保守的phasiRNA觸發器,在單子葉作物中的功能已得到證實,但在大豆中的生物學功能尚未明確。
東北地理所聯合中國農業科學院油料作物研究所等單位,運用CRISPR/Cas9基因編輯技術精準靶向突變大豆miR2118a/b基因(miR2118a/b-5p區域),成功創制出無轉基因的人工amiR2118a/b純合突變體,并系統解析了miR2118如何通過調控phasiRNA生物合成進而影響大豆的抗病性和生長發育。
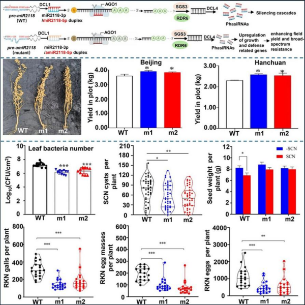
與野生型大豆相比,amiR2118a/b突變體的pre-amiR2118a/b二級結構發生顯著改變,同時成熟miR2118a/b的表達水平顯著下調,導致下游介導的phasiRNAs生物合成也受到顯著抑制。無論在正常條件下還是接種細菌性斑點病菌Pseudomonas syringae pv. glycinea (Psg)后,amiR2118a/b突變體內與光合作用、脂肪酸合成相關基因,以及防御反應相關基因(如抗線蟲關鍵基因GmSNAP18)均呈顯著上調表達,使得植株處于防御“預警”狀態。值得注意的是,amir2118a/b雙突變體m1和m2對葉際細菌病害Psg和土傳線蟲病害(大豆胞囊線蟲和根結線蟲)表現出抗性增強,實現了對地上部與地下部病害的跨類型防控。兩年田間試驗證實,突變體單株莢數、粒數、粒重均顯著優于野生型,小區測產實現7.4%-8.7%的穩定增產,成功打破了抗病性與產量的協同限制。本研究提出了一種作物復雜性狀改良的可行策略,即利用CRISPR/Cas系統精準靶向miRNAs非功能區進行突變,通過調控phasiRNA級聯效應進而提升大豆抗病性與產量(圖1)。

圖1. amiR2118a/b突變體表現出大豆產量和抗病性協同提升
該研究近期發表于國際權威SCI一區期刊《Trends in Biotechnology》上(影響因子14.9)。中國農業科學院油料作物研究所陳李淼副研究員、研究生歐陽文琦(博士在讀)與中國科學院東北地理與農業生態研究所胡巖峰副研究員為共同第一作者,美國德州理工大學Lam-Son Phan Tran教授、中國農業科學院油料作物研究所周新安研究員及曹東研究員為共同通訊作者。研究得到中國科學院青年創新促進會項目(2020236)、國家自然科學基金面上項目(32072087)等聯合資助。
論文信息:
Limiao Chen#,Wenqi Ouyang#,Yanfeng Hu#,Lihua Peng,Peike Chen,Wei Guo,Hongli Yang,Juan Xu,Mengyue Pan,Dami Xu,Xinyang Wang,Chanjuan Zhang,Shuilian Chen,Qingnan Hao,Songli Yuan,Yi Huang,Zhihui Shan,ZhongluYang,Rui Xia,Tarek Hewezi,Haifeng Chen,Lam-Son Phan Tran*,Xinan Zhou* and Dong Cao*. 2025. Creating artificial miR2118a/b to boost yield and broad-spectrum resistance in soybean via CRISPR/Cas9-targeted mutation. Trends in Biotechnology,https://doi.org/10.1016/j.tibtech.2025.10.022.
論文鏈接:
https://www.sciencedirect.com/science/article/pii/S0167779925004500
附件下載:
吉公網安備22017302000214號